Sie sind auf der Suche nach einer Hotelsoftware für Ihren Mac? Eine Mac Hotel Management Software. Oder eine Ferienwohnung Software für Ihren Mac?
Gehen wir mal davon aus, dass Sie einiges an Apple Hardware besitzen oder beabsichtigen zu kaufen: also iOS Geräte iPhone, iPad, oder macOS/Mac OS X Geräte MacBook Air, MacBook, MacBook Pro, iMac oder gar einen MacPro.
Sie kennen das: in Ihrer Pension in der Früh um halb sechs aufwachen und zuallererst Ihre E-Mails checken: Gab es neue Reservierungen aus den Buchungsportalen, die im Belegungsplan einzutragen sind? Sollten Sie die Verfügbarkeiten in den Buchungsportalen nachziehen?
Wochenendpreise sind eine einfache und effektive Yielding Strategie für Hotels, die nicht schwer zu implementieren ist. Sie sind ein wichtiger Bestandteil dynamischer Hotelpreise.
Für viele Betriebe ist die Nachfrage am Wochenende entweder wesentlich stärker (bei touristischen Destinationen) oder wesentlich schwächer (bei Geschäftsdestinationen). Diese Yielding Strategie mit dynamischen Hotelpreisen nutzt die unterschiedliche Nachfrage: Am Wochenende werden andere Raten angeboten als unter der Woche. Dabei sollte man nicht zimperlich sein – Aufschläge von 20-30% oder sogar 40% auf die Preise unter der Woche sind durchaus üblich.
Wussten Sie, dass Hotels mit einer klugen Wochenendpreis-Strategie im Schnitt über 11 % mehr Umsatz erzielen können?
Hotel Saisonpreise sind die klassische Methode, Ferienwohnungen- und Apartmentpreise saisonal zu strukturieren. Definieren Sie Ihre Hauptsaison, Nebensaison, Vorsaison und Nachsaison mit individuellen Preisen. Wir unterstützen diese Art der Preisverwaltung mit der Saison und Periodendefinition und dem Formular "Saisonpreise bearbeiten". Man sieht in einer kompakten Übersicht alle Preise in einer Saisontabelle dargestellt und kann die Preise von dort aus leicht ändern.
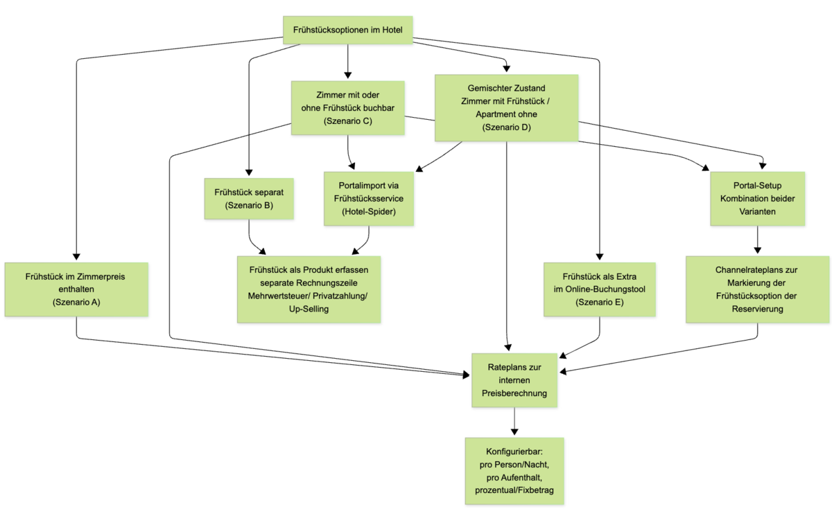
Viele Hoteliers fragen sich, wie sie Frühstück bei Booking.com hinzufügen – und stoßen dabei schnell auf eine unbequeme Wahrheit: Es gibt keine einfache Antwort. Das richtige Setup hängt von der Strategie Ihres Betriebs ab.
Ob Frühstück im Zimmerpreis inkludiert ist, separat verrechnet wird oder als optionale Leistung buchbar sein soll – jedes Szenario erfordert ein anderes Setup in der Hotelsoftware und in den Portalen wie Booking.com. Dazu kommt, ob Sie ein Stadthotel mit Geschäftskunden sind, ein Apartmenthaus, ein Bauernhof oder eine Berghütte – das macht einen erheblichen Unterschied.
Die Kinderpreise werden im online Buchungstool auf Ihrer Webseite angezeigt. Dafür kommen bei der ersten Abfrage der Verfügbarkeit zusätzliche Felder für die Eingabe der Personen Anzahl in den jeweiligen Kinderaltersgruppen hinzu.
Nach dem Auszug der Gäste wird die Ferienwohnung/ Apartment/ Ferienhaus vollständig gereinigt, damit sie bezugsfertig für die nächsten Mieter ist. Gereinigt werden Böden, Bad, Küche, Schlafzimmer und gegebenenfalls die Terrasse. Diese Abschlussreinigung ist häufig als verpflichtende extra Leistung zu verrechnen. Oft wird die Reinigung von Ferienwohnungen von einem Reinigungsservice durchgeführt, es entstehen also variable Kosten.

Mehr lesen: Endreingung verrechnen
Im Buchungstool und beim Anlegen neuer Reservierungen sollen nur Rateplan Angebote angeboten werden, das Grundangebot unterdrücken.
Mehr lesen: "Nur Rateplans" - Einstellung
Mehrere Produkte können in der Hotelsoftware in einer Transaktion geändert werden. Damit Sind Anpassungen von Mehrwertsteuersätzen, Namensänderungen der Produkte oder Verlängerung der Gültigkeit schnell umgesetzt.
Mehr lesen: Mehrere Produkte ändern
Beim Ausstellen von Hotelrechnungen und Airbnb-Rechnungen aus Reservierungen entstehen spezielle Fragen zu Preisanpassungen und getrennte Hotelrechnungen, die wir hier klären möchten. Erfahren Sie, wie Sie Preise überschreiben und zwei oder mehrere getrennte Hotelrechnungen aus einer einzelnen Reservierung ausstellen – auch für Airbnb-Buchungen. Für allgemeine Informationen zu Rechnungen und Gutschriften siehe auch die entsprechende Dokumentation.
Mehr lesen: Preisanpassungen & mehrere Rechnungen
Sie erleben das täglich: Gast bucht über Booking.com, zahlt dort, oder gibt seine Karte ein – und Sie warten.
Die typischen Probleme mit der Zahlungsabwicklung durchs Portal:
Das Resultat: Schlechter Cashflow, weniger Kontrolle, mehr Arbeit.

Mehr lesen: RAPID Zahlung Portal STD-Rate
Einen Hotel Channel Manager mit der online Hotelsoftware verbinden um Verfügbarkeiten, dynamische Preise, Buchungsreglen und Reservierungen per Zwei-Weg-XML-Schnittstelle auszutauschen.
Neben Hotels verwenden Apartment- und Ferienwohnung/ Ferienhaus Besitzer einen Channel Manager um effizient und zeitsparend die Verfügbarkeiten bei den angebundenen Buchungsportalen aktuell zu halten. Verfügbarkeiten und Dynamische Hotel Preise, die bei steigender Auslastung nach oben angepasst werden, werden in Echtzeit an die Buchungsportale geschickt. Eingehenden Buchungen, Änderungen und Stornierungen werden automatisch eingelesen. Durch die zeitnahen Updates kann bis zum letzten Zimmer online verkauft werden.
Preise und Verfügbarkeiten sollten typischerweise für ca. 365 Tage eingestellt und an den Channel-Manager übertragen werden, um einen langfristigen Buchungsvorlauf zu sichern

Mehr lesen: Buchungszeitfenster Portale
Sie haben in igumbi die Zimmerpreise und den Zeitraum der Gültigkeit geändert. Beim Channel-Manager sind die Preise noch nicht angekommen. Wie schickt man die neuen Preise und Verfügbarkeiten zum Channel-Manager?
Der igumbi Preis Rechner Das optimale Paket für mehr Umsatz und Gewinn