Das Anbieten von Frühstück wird von den Betrieben unterschiedlich gehandhabt. Je nach dem, ob Sie ein Stadthotel sind, mit Geschäftskunden die früh raus wollen oder es kaum externe Alternativen fürs Frühstück in Ihrer Gegend gibt. Je nach dem ob Ihr Betreib ein Hotel, Apartments/ Ferienwohnungen, Bauernhof oder eine Berghütte sind.
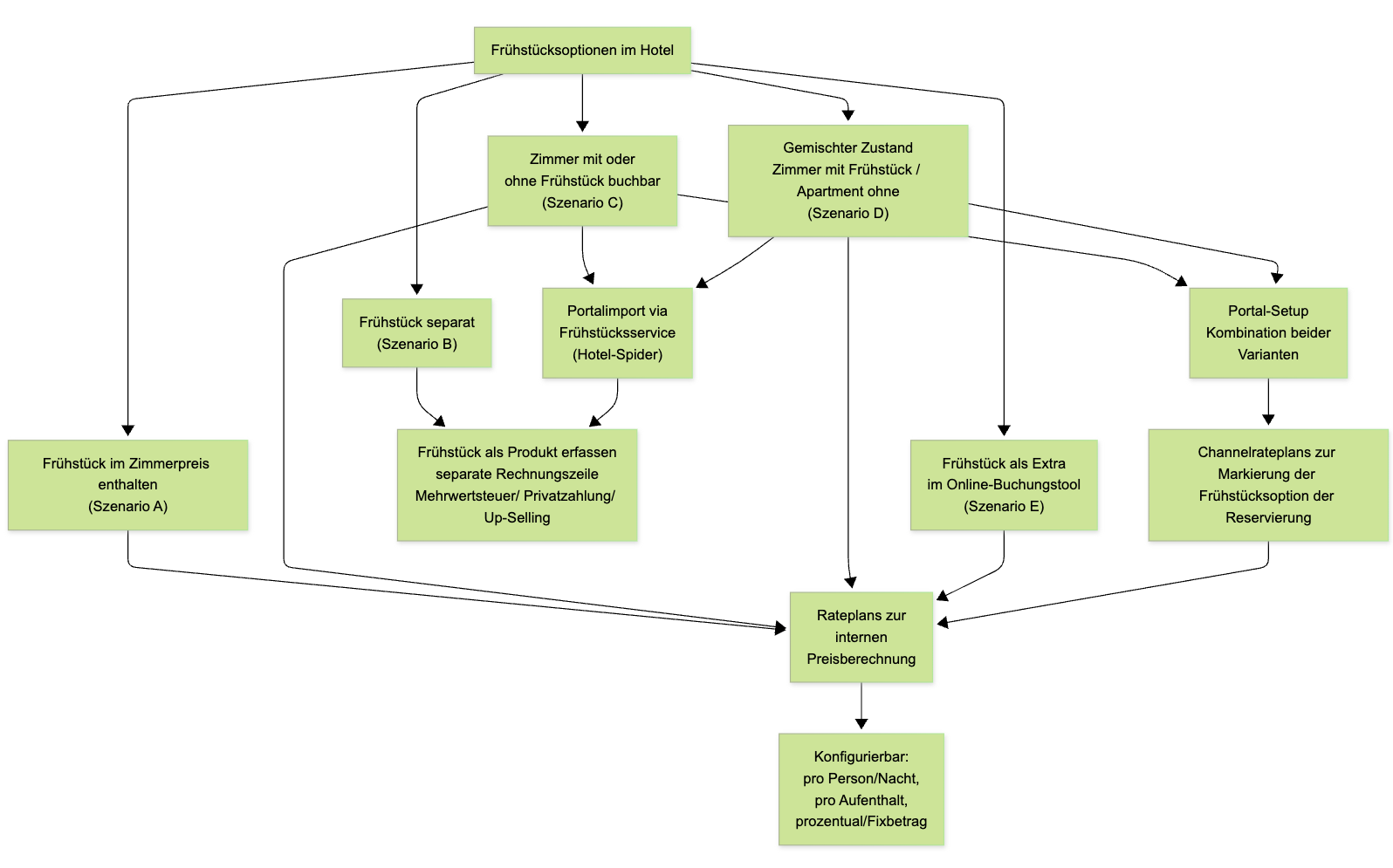
Es gibt diese Szenarien fürs Anbieten des Frühstücks:
- A Frühstück ist im Zimmerpreis enthalten.
- B Frühstück wird für alle Gäste angeboten, soll aber in einer separaten Rechnungszeile ausgewiesen werden.
- C Es werden die Zimmer mit oder ohne Frühstück angeboten.
- D Sie haben einen gemischten Zustand: Zimmer mit Frühstück, das Apartment/Ferienwohnung ohne Frühstück.
- E Der Gast soll im Online Buchungstool das Frühstück als "Extra" dazubuchen können - auch verschiedene Varianten des Frühstücks (z.B. Vegetarische oder Vegane Option)
Es gilt dabei zu beachten:
- Internes Setup für die Preisberechnung in igumbi fürs Online-Buchungstool/ IBE und manuell erfassten Buchungen (per E-Mail, Telefon oder Anfrageformular).
- Setup in den Portalen und Überleitung der Information bei den
individuellen Buchungen.
- Über ein Frühstücksservice (Szenario C & D).
- Über eine explizite Verknüpfung mit einer Portalerate (Szenario A & C). Hier nutzen wir die Channelratplans in igumbi, um die Rateplans aus den Portalen in igumbi zu kennzeichnen.

Frühstücksleistung ist in einer separaten Rechnungszeile ausgewiesen
Das Frühstück kann als separates Produkt (Service wenn es aus dem Channel-Manager importiert wird) in der Reservierung erfasst werden. Bei der Produktbeschreibung und im Namen des Frühstückprodukts definieren Sie genau ob es sich um Frühstück oder Frühstücksbuffet handelt, um die Gästeerwartung zu steuern.
Somit kann das Frühstück separat berechnet oder auf der Rechnung gesondert ausgewiesen werden (z.B. aufgrund unterschiedlicher Mehrwertsteuersätze oder wenn der Gast privat zahlen möchte). Dies kann in igumbi abgebildet werden. Sie können aus einer Reservierung mehrere Rechnungen ausstellen und so bei Firmengästen eine separate Rechnung für Logis erstellen.
Ein weiterer Vorteil ist, dass Sie mit einer separaten Zeile den Gästen kurz vor Anreise oder vor Ort noch das Frühstück als Upselling Leistung anbieten können. Nicht benötigte Leistungen können vor der Rechnungserstellung angepasst werden.
Für den Import von optionalen Frühstücksleistungen aus Buchungsplattformen (z.B. Booking.com via Hotel-Spider) ist es notwendig, dass Frühstück als separates Produkt in der Schnittstelle übergeben wird. Die Einrichtung erfolgt durch den igumbi Support. Wir hinterlegen das anwendbare Frühstücksprodukt, das in die Reservierung eingetragen werden soll, falls ein Frühstücksservice gebucht wird.
Intern: Rateplans, um die Kombination Logis-Produkte zu Frühstück herzustellen
Um die Verknüpfung aus Logis-Leistungen (Zimmerpreise) und dem Frühstücksprodukt herzustellen, gibt es in igumbi Rateplans. Der igumbi Support geht das Setup mit Ihnen durch. Die Rateplans sind eigentlich sehr mächtig und erlauben, viele Szenarien mit Extraleistungen darzustellen. Es können Aufschläge (prozentual oder Fixbetrag, pro Zimmer oder pro Person), Aufschläge pro Aufenthalt, Frühstücksprodukt pro Person und Nacht eingetragen werden.
Channelrateplans
Wenn Sie in den Portalen beide Varianten anbieten (Szenario C), dann legen Sie im Channelmanager einen Rateplan an, legen den Aufschlag fest und wollen den im Channelmanager genutzten Rateplan verwenden, um in der igumbi Hotelsoftware Buchungen mit oder ohne Frühstück zu erkennen.
Liste mit Informationen zum Frühstück
Für die operative Abwicklung des Frühstücks gibt es auf der An- und Abreiseliste die Kennzeichnung, welche Reservierungen/Zimmer Frühstück gebucht haben.
Wir helfen Ihnen beim Einrichten
Das ist ein komplexeres Thema. Wir helfen Ihnen gerne beim Einrichten, damit Sie es so hinbekommen, wie es in Ihrem Betrieb gehandhabt wird.